Última atualização em 21/04/2026 por Alan Zampieri
Quando a ONU Reconhece que Estamos no Caminho Certo
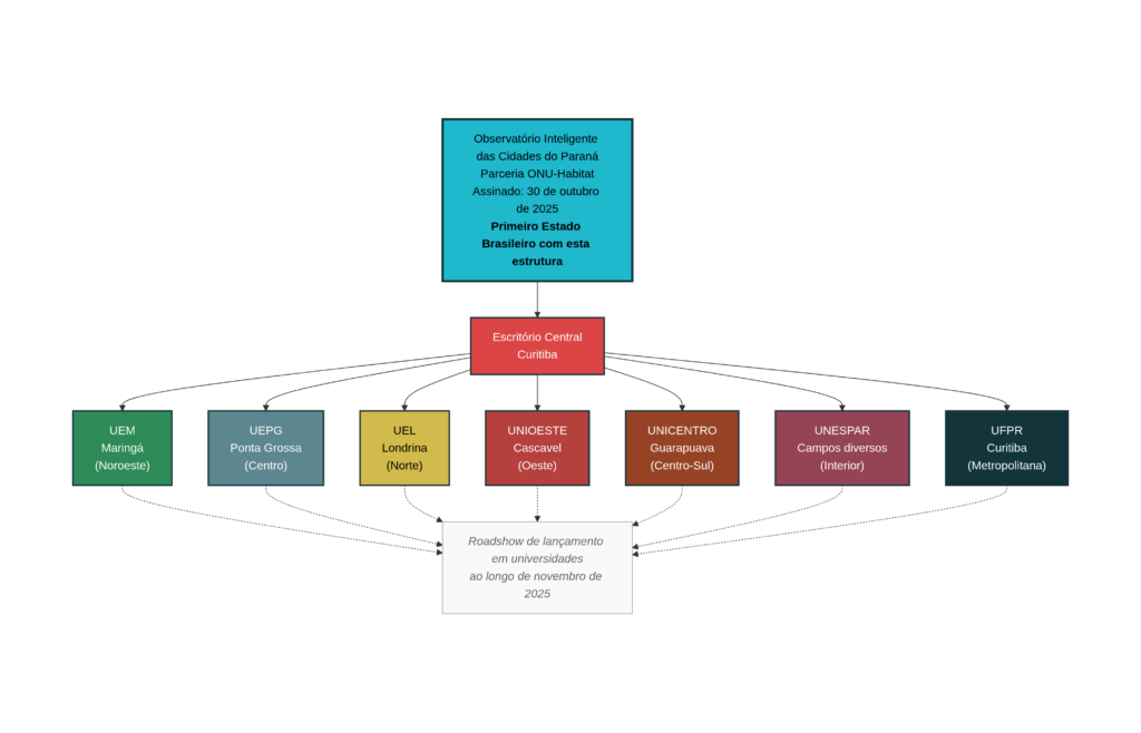
Em 30 de outubro de 2025, na sede da Organização das Nações Unidas em Nova York, o Paraná entrou definitivamente para o mapa global das cidades inteligentes. A assinatura da Carta de Parceria com o ONU-Habitat não foi apenas um protocolo diplomático — foi o reconhecimento internacional de que nosso Estado está trilhando o caminho correto rumo à modernização da gestão pública.
O Observatório Inteligente das Cidades do Paraná nasce com DNA inovador e genuinamente paranaense. Diferentemente de outras iniciativas que ficam apenas no papel, este projeto já tem estrutura definida: uma unidade em cada uma das sete universidades estaduais, além de um escritório central em Curitiba. Para quem conhece a realidade dos nossos municípios — especialmente os de médio porte como Maringá — essa capilaridade faz toda a diferença.
O Paraná Como Protagonista Global da Inteligência Artificial
Dias antes da assinatura com a ONU, o Paraná mostrou ao mundo por que merece esse protagonismo. No Google Public Sector Summit, em Washington, Guto Silva apresentou a palestra “A jornada do Paraná para se tornar o primeiro Estado de IA do Brasil”. E não foi apenas conversa: o próprio Google reconheceu o Plano de Inteligência Artificial do Paraná como o mais avançado do país.
Os números impressionam. Já temos mais de cinco aplicações de inteligência artificial em andamento, com meta de chegar a 30 iniciativas até 2026. Na educação, ferramentas já auxiliam professores na correção de redações e alunos na leitura. Na mobilidade urbana, estuda-se a sincronização inteligente de semáforos. Na gestão ambiental, o CAR Inteligente — Cadastro Ambiental Rural — utiliza dados georreferenciados para apoiar o planejamento.
“Ser uma Cidade Inteligente não é ter apenas Wi-Fi na praça, mas usar a Inteligência Artificial para que o serviço público chegue antes do problema.”
Para Maringá, que já figura como a sexta cidade mais inteligente do Sul do Brasil no ranking Connected Smart Cities 2025, essas ferramentas estaduais representam oportunidades concretas de avanço. Nossa cidade obteve 19ª posição nacional, destacando-se em segurança (nota 84) e telecomunicações (nota 81). Mas ainda temos muito a crescer em áreas como meio ambiente (nota 28) e mobilidade (nota 39).

Perfil de Desempenho de Maringá: Indicadores no Ranking Connected Smart Cities 2025
Universidades Como Motores da Transformação Urbana
A parceria entre o Estado e as universidades estaduais não é apenas simbólica — é estratégica. A Universidade Estadual de Maringá (UEM), por exemplo, já possui experiência consolidada com o Observatório das Metrópoles, que desde 2005 desenvolve pesquisas sobre questões urbanas e metropolitanas. Além disso, a UEM foi recentemente certificada pela United Nations Academic Impact (Unai), integrando uma rede global de 1,7 mil instituições que colaboram com a ONU.
Tecnologia a Serviço da Eficiência e Transparência
Aprendendo com Quem Já Trilhou Esse Caminho

Observatório Inteligente das Cidades do Paraná: Estrutura em 7 Universidades Estaduais
CURITIBA
FLORIANÓPOLIS
LONDRINA
PONTA GROSSA
O Que Maringá Pode — e Deve — Fazer Agora
Maringá está em posição privilegiada. Somos a sexta cidade mais inteligente do Sul, temos infraestrutura tecnológica consolidada e experiência com inovação. O bairro Eurogarden já demonstra como conceitos de smart city podem ser aplicados na prática, com monitoramento por câmeras de reconhecimento facial, postes inteligentes e infraestrutura de comunicação avançada.
Mas precisamos ir além. Proponho que Maringá seja cidade-piloto do Observatório na região noroeste do Paraná. Nossa parceria com a UEM, que já desenvolve pesquisas em planejamento e gestão urbana, é trunfo estratégico. Podemos criar um programa municipal de capacitação em gestão de dados urbanos, preparando nossos servidores para a era da inteligência artificial.
Se você é gestor público, questione-se: sua secretaria está preparada para a era dos dados e da inteligência artificial? Se você é empresário, pergunte-se: como seu negócio pode contribuir para tornar Maringá mais inteligente? Se você é acadêmico, reflita: suas pesquisas estão conectadas com as necessidades reais da cidade? Se você é cidadão, participe: acompanhe, cobre, sugira, fiscalize.
Não se trata de importar modelos prontos ou copiar soluções de outros lugares. Trata-se de construir, coletivamente, a Maringá que queremos deixar para nossos filhos e netos. Uma cidade eficiente, transparente, sustentável, inclusiva e inteligente — no sentido mais amplo da palavra.
Alan Zampieri | Advogado e Consultor de Negócios
🔗 Leitura Complementar
Para entender melhor como políticas públicas de inclusão social funcionam em outras cidades, e como pressionar por mudanças em Maringá, recomendamos:
Para acompanhar reflexões sobre ética, trabalho e políticas públicas que fazem Maringá prosperar, siga @alanzampieri.adv no Instagram.



